Iedere student is ooit een eerstejaars geweest, maar niet iedereen ervaart deze start hetzelfde. De een kan gemakkelijk meekomen en past zich snel aan, terwijl er ook nog velen zijn die in het begin zoekende zijn. Hoe zorg je ervoor dat iedere student zich ondersteund voelt? Hoe zorg je ervoor dat zij durven te gaan ontdekken en daarbij op zoek gaan naar hun interpersoonlijke signatuur?
Tijdens het ontwerppracticum voor het semester SAG is in een half jaar met een team van 5 studenten gewerkt aan de casus 'The Power of Flower'. Door de Enterprise design thinking is met drie loops een uiteindelijk prototype ontworpen dat de eerstejaars student gaat aanzetten om op autonome wijze hun pad tot zelfontplooiing gaan construeren.

THE LOOP THAT DRIVES US
"We think the systems of the world should work in service of people. At the heart of our human-centered mission is Enterprise Design Thinking: a framework to solve our users’ problems at the speed and scale of the modern enterprise."
Met deze quote wordt de methode geïntroduceerd. Het toont de kern van deze denkwijze: het oplossen van problemen van users. Om deze human-centered missie te kunnen waarborgen is er een onderscheid gemaakt tussen drie principes, drie fasen en drie procestechnieken, te zien in de afbeelding rechts.
De absolute kern van deze methode komt neer op drie verschillende componenten die tijdens een loop terugkomen: Observe, Reflect en Make.
Observe
Innoverende oplossingen en ideeën ontstaan uit een diep begrip voor de echte problemen van toekomstige gebruikers. Dit begrip kan worden opgebracht door gedegen onderzoek. Observeer, toon empathie, begrijp de context, ontdek verborgen behoeften en luister naar feedback. Al deze informatie draagt bij aan een waardevol ontwerpproces.
Innoverende oplossingen en ideeën ontstaan uit een diep begrip voor de echte problemen van toekomstige gebruikers. Dit begrip kan worden opgebracht door gedegen onderzoek. Observeer, toon empathie, begrijp de context, ontdek verborgen behoeften en luister naar feedback. Al deze informatie draagt bij aan een waardevol ontwerpproces.
Reflect
Bij het verkrijgen van nieuwe informatie is het van belang als team te reflecteren. Wat heb je geleerd en wat betekend dit? Hieruit kunnen vervolgstappen bepaald worden. Bij het reflecteren draagt empathie bij aan het begrijpen van diverse perspectieven, de flexibiliteit om te reageren op veranderingen en de integriteit om trouw te blijven aan de waarden van het team.
Bij het verkrijgen van nieuwe informatie is het van belang als team te reflecteren. Wat heb je geleerd en wat betekend dit? Hieruit kunnen vervolgstappen bepaald worden. Bij het reflecteren draagt empathie bij aan het begrijpen van diverse perspectieven, de flexibiliteit om te reageren op veranderingen en de integriteit om trouw te blijven aan de waarden van het team.
Make
Door iets te creëren krijgen abstracte ideeën vorm en kan uitgevonden worden of ze effect hebben op het probleem van de doelgroep. Er wordt ook wel gesteld: 'Hoe eerder je maakt, des te sneller je leert'. Misschien slaan ideeën de plank mis, maar ook daar kan lering uit gehaald worden. Werk samen om het beste resultaat te bereiken.
Door iets te creëren krijgen abstracte ideeën vorm en kan uitgevonden worden of ze effect hebben op het probleem van de doelgroep. Er wordt ook wel gesteld: 'Hoe eerder je maakt, des te sneller je leert'. Misschien slaan ideeën de plank mis, maar ook daar kan lering uit gehaald worden. Werk samen om het beste resultaat te bereiken.
Door deze drie componenten agile toe te passen kan er snel en behendig een ontwerpproces ingevuld worden, waarbij er slim kan worden ingespeeld op veranderende omstandigheden.

DE POWER TO FLOWER
Voor dit ontwerppracticum is tijdens de kick-off gekozen voor de casus 'The Power of Flower'. Een initiatief van Guido Crolla, docent en beelddenker, die voor zijn methodiek een Comenius Senior Fellow-beurs ontvangt. De ambitie van The Power of Flower is een learning community te hebben geïmplementeerd, waarbij de student in vier jaar studietijd onder eigen regie en met eigen werk voor 30 studiepunten zijn persoonlijke signatuur als young professional kan aantonen.
Uitdaging
Propedeusestudenten middels serious gaming aansporen, inspireren en motiveren om het eigen potentieel te gaan ontplooien. Propedeusestudenten aanzetten om zelfstudie te doen… binnen een context van gezamenlijkheid en co-creatie. Ontwerpen die door propedeusestudenten gespeeld kunnen worden. Ze stellen de student in staat om een eigen persoonlijke creatieve signatuur te ontwikkelen.
Propedeusestudenten middels serious gaming aansporen, inspireren en motiveren om het eigen potentieel te gaan ontplooien. Propedeusestudenten aanzetten om zelfstudie te doen… binnen een context van gezamenlijkheid en co-creatie. Ontwerpen die door propedeusestudenten gespeeld kunnen worden. Ze stellen de student in staat om een eigen persoonlijke creatieve signatuur te ontwikkelen.
Doelstelling
#ArtiVisualIntelligence – Serious Game Studenten en professionals uit semesters als Serious Game en Interactive Media Design werken in een eerste verkenning aan kans-ontwerpen voor een serious game waarin eerstejaars studenten van de opleiding Communicatie en Multimedia Design wordt aangespoord, geïnspireerd en gemotiveerd om met een narratieve leermethode op ontdekking in en naar zijn/haar eigen innerlijke persoonlijke wereld te gaan met als doel om zijn/haar eigen potentieel – van binnen naar buiten – te gaan ontplooien.
#ArtiVisualIntelligence – Serious Game Studenten en professionals uit semesters als Serious Game en Interactive Media Design werken in een eerste verkenning aan kans-ontwerpen voor een serious game waarin eerstejaars studenten van de opleiding Communicatie en Multimedia Design wordt aangespoord, geïnspireerd en gemotiveerd om met een narratieve leermethode op ontdekking in en naar zijn/haar eigen innerlijke persoonlijke wereld te gaan met als doel om zijn/haar eigen potentieel – van binnen naar buiten – te gaan ontplooien.

Succes
#thePowertoFlower Studenten bepalen zélf waarin ze zich willen verdiepen en geven hun eigen leerroute vorm vanuit hun eigen talent, passie, nieuwsgierigheid, creativiteit, moed, veerkracht en verbinding. Ze voeren heel bewust regie op hun collectieve learning journey met narratieve psychologie als projectmethode. (Crolla, 2015)
#thePowertoFlower Studenten bepalen zélf waarin ze zich willen verdiepen en geven hun eigen leerroute vorm vanuit hun eigen talent, passie, nieuwsgierigheid, creativiteit, moed, veerkracht en verbinding. Ze voeren heel bewust regie op hun collectieve learning journey met narratieve psychologie als projectmethode. (Crolla, 2015)

LOOP 1
Bij het prototypen is gezocht naar een mogelijkheid om een interpersoonlijke omgeving te creëren waar zelfontwikkeling wordt aangespoord. Hierbij is rekening gehouden met de huidige inhoud en vormgeving van de opleiding, met als doel dit in een nieuw jasje te gieten. De onderzoeksvraag die hieruit is voorgekomen wordt hier aan de rechterzijde weergegeven. Hier is een prototype uit voortgekomen waarin huidige kennis en VR leidt tot nieuwe bekwaamheid en inzichten. De student krijgt keuzevrijheid en leert de opleiding tegelijkertijd op zijn/haar tempo kennen.
De onderzoeksvraag die binnen deze loop is gehanteerd staat hiernaast weergegeven.
Loop 1 - Reflect
Nog voordat wij begonnen met het maken van een prototype hadden wij het als team nodig om elkaar eerst beter te leren kennen. Met het doel vast te stellen wat ieder zijn persoonlijke doelen, wensen en uitgangspunt zijn gedurende dit ontwerppracticum. Je werkt immers een half jaar intensief samen. Wensen, doelen en verwachtingen zijn uitgesproken, zodat iedereen kan werken naar een gezamenlijk doel.
Het invullen van een teamcanvas in te vullen en het analyseren van de opdracht middels een mindmap en brainstorm heeft geresulteerd in het krijgen van een overzicht en het geven van richting aan deze eerste loop van dit ontwerppracticum.

Teamcanvas

Mindmap

Brainstorm & aantekeningen
Loop 1 - Make
Iedereen had zo zijn eigen visie voor een concept n.a.v. de casusomschrijving. Het is van belang duidelijk te krijgen hoe ieder eigen invulling geeft aan het concept en hoe een gezamenlijk prototype hieruit voort kan vloeien voor deze eerste loop.
Het is een uitdaging een idee over te brengen zonder dit visueel te maken. Zeker als er vele benaderingen mogelijk zijn vanuit diverse perspectieven. Niet iedereen kon zich een helder beeld vormen van een concept. Niet voor iedereen was de casusomschrijving even duidelijk, ook niet na het gesprek met de opdrachtgever Guido.
Er is voor gekozen om eerst individueel te brainstormen en later de gemaakte schetsen aan elkaar te tonen. Op deze manier krijgt men de ruimte om zelf na te gaan wat zij vanuit de casus belangrijk vinden en hoe zij dit voor zich zien. Pas wanneer dit duidelijk is kan er een gezamenlijk idee vormgegeven worden.
Aan de hand van ieders schetsen zijn in overleg de tips en tops vastgesteld, waaruit een concept voor deze eerste loop is gevormd. Hieruit volgde de hero's journey en een storyboard.

Schetsen visualisatie idee

Hero's Journey

Storyboard
Loop 1 - Observe
Het prototype hebben wij gemaakt vanuit de overtuiging dat eerstejaars propedeuse studenten zich in een vertrouwde omgeving als ontwerper moeten kunnen ontdekken en ontplooien. Door te testen willen wij achterhalen of het verhaal en beoogde doel van ons goed wordt overgebracht en geïnterpreteerd door de doelgroep.
Voordat er getest zou worden kwam de docent langs om te peilen hoe het ging. Zijn feedback droeg bij aan ons perspectief op het prototype en gaf al aan wat in de toekomst kan veranderen ter verbetering. Om de hero's journey en ons beeld testbaar te maken is het omgevormd tot een interactief verhaal waar de kijker zelf doorheen kan klikken. Het plan is om de studenten zelf enige vorm van regie te geven, zodat zij op hun eigen tempo het verhaal in zich kunnen opnemen. De beleving, creatie en concept zijn drie pijlers die sterk terugkomen in het prototype. Binnen deze pijlers zijn een aantal vragen opgesteld, zodat achterhaald kan worden hoe er over het prototype wordt gedacht. Ook co-creation komt hier enigszins in terug, waarmee wij de participanten vragen een onderdeel te visualiseren.
De feedback die wij met deze vragen verzamelen draagt bij aan het bepalen van onze huidige positie en een richting voor de volgende loop.

Feedback docent

Testvragen

Testresultaten

Verwerking resultaten in cognitive map
Het eerste prototype
Dit eerste prototype bestaat uit een interactief verhaal dat studenten zelf kunnen doorlopen. Met gesproken tekst en afbeeldingen wordt de student geïntroduceerd aan een digitale wereld.
In deze digitale wereld wordt met immersiveness de focus gelegd op het schrijven van jouw eigen verhaal. Met keuzevrijheid krijg je de kans om te ontdekken waar je interesses en kracht ligt. Je wordt volledig ondergedompeld in een wereld waar je altijd in- en uit kan stappen.
Creëer samen aan CMD gerelateerde opdrachten, bekijk andermans werk, ontmoet nieuwe andere studenten en presenteer wat je tot nu toe hebt gemaakt. Je gaat jezelf steeds verder als CMD'er ontwikkelen en krijgt een goed beeld van jouw visie en positie als ontwerper. Je werkt aan jou eigen signatuur en gaat steeds sterker in je eigen schoenen staan en kan daardoor steeds beter je eigen leerweg bepalen.
Klik op de button hieronder om het prototype te bekijken.

LOOP 2
In de eerste weken van de opleiding krijgt de eerstejaars student ontzettend veel te verwerken. Alle informatie die zij nodig hebben om hun studie te volgen wordt door de opleiding aangereikt, maar door de hoeveelheid onthoud de student niet alles. Hierdoor missen zij een vorm van grip op de opleiding en daarmee hun eigen leerproces.
Naar aanleiding van deze uitkomt is besloten dat in deze tweede loop de nadruk zal liggen op zelfontplooiing en de vorming van een zelfbeeld. Deze ontwikkeling kan geremd worden door de vele vragen die studenten nog hebben over de opleidingsvorm en leerstof. Met een prototype willen wij de studenten de kans bieden om op speelse wijze zichzelf de ruimte te geven om aan deze kennis te werken. Zodra de studenten hier grip op krijgen ontstaat er figuurlijk gezien meer ruimte in hun hoofd voor zaken die er echt toe doen voor de ontwikkeling als CMD'er. Het zal hen de mogelijkheid geven om creatiever te denken en na te denken over wat zij belangrijk vinden in hun eigen studieloopbaan.
Loop 2 - Reflect
Een nieuwe ronde met nieuwe kansen. Om deze kansen goed te benutten is het belangrijk eerst weer te bepalen waar wij als team nu staan en welke richting wij met het tweede prototype op willen. Alle neuzen moeten hierbij dezelfde kant op staan, zodat er als team verder gewerkt gaat worden aan een nieuwe oplossing voor de casus.
Om dit voor onszelf duidelijk te krijgen is een teamcanvas omgevormd tot een 'Agile loop canvas'. De keuze is hierop gevallen, omdat het canvas een heldere structuur biedt dat ons gedurende de gehele loop overzicht gaat geven. De drie stappen in het canvas (analyseren, ontwerpen en evalueren) zijn met een creatieve blik enigszins vergelijkbaar met observe, reflect en make. Er wordt tevens een koppeling gemaakt met de CMD methods, die met name zijn toegepast bij het verrichten van onderzoek.
Bij de start van deze tweede loop was iedereen gedreven nieuwe stappen te zetten. Echter liepen wij vast op de vraag: hoe? Hoe kunnen wij een nieuwe start maken met onze tweede onderzoeksvraag? Waar moeten wij beginnen? Het agile loop canvas heeft ervoor gezorgd dat wij antwoord konden geven op deze twee vragen en voor onszelf een concreet plan van aanpak konden bepalen. Het canvas bood de handvatten die wij op dat moment nodig hadden.

Loop 2 - Observe
Met verrichten van onderzoek willen wij ons richten op zowel de experts als de users (doelgroep). In een propedeusejaar hebben beide te maken met de ontwikkeling van eerstejaars studenten. Wij willen deze ontwikkeling vanaf twee kanten benaderen: vanuit de student en docent. Pas dan kan bepaald worden wat er van de student wordt gevraagd en hoe de student reageert op het gevraagde. De verkregen onderzoeksresultaten zullen als basis dienen voor een tweede prototype.
Met een expert interview wordt met een aantal open vragen informatie verzamelen wat betreft hun visie op de studenten en de opleiding. Docenten kunnen als geen ander aangeven tegen welke problemen studenten aan lopen en wat een student een volwaardig CMD'er maakt. Dit laatste is van belang om een referentiekader te kunnen vormen. Waar staat de student nu en hoe kan diegene daar naartoe groeien? Bij de survey voor studenten wordt aandacht besteed aan de interesse wat betreft spellen en het spelen ervan. En met de literature study wordt onderzocht hoe ander opleidingen gamification toepassen en de betekenis/definitie van zelfontplooiing.
Vanuit de expert interview en de survey is naar voren gekomen dat docenten ervaren dat studenten vastlopen op de planning en samenwerking met andere studenten. De student heeft hier ondanks alle informatievoorziening meer ondersteuning in nodig.

Opzet expert interview

Resultaten expert interview

Analyse onderzoeksresultaten
Loop 2 - Make
Nu moet helder gemaakt worden hoe ieder na de onderzoeksresultaten het prototype voor zich zien en hieruit een gezamenlijk testbaar prototype ontwerpen. Dit testbare prototype richt zich op het verkrijgen van inzicht door de student op de opleiding en aangeboden leerstof en daarmee grip krijgen op hun leerproces.
Voor mijn eigen interpretatie van het prototype heb ik mij gefocust op de verschillende (leer)routes die een student voor zichzelf kan bepalen. Deze routes deden mij dan weer denken aan het bordspel Ticket to Ride ; een bordspel waarin spelers routes op hun bestemmingskaarten moeten volbrengen. Dit wordt bereikt door verbindingen tussen steden te claimen. Maar wat nu als deze steden worden hernoemd tot leerdoelen, waar gerelateerde opdrachten uitgevoerd moeten worden? Het bord kan zo complex of simpel uitgevoerd worden als de speler wilt.
Dit spelconcept heeft, net zoals de ideeën van andere teamleden een aantal tops & tips meegekregen die zijn samengevoegd tot een overzicht. Bij het zien van de krachten van alle concepten leidde dit tot een nieuw idee voor het uiteindelijke spelconcept. Om het prototype testbaar te maken is er een kort stukje van de route uitgewerkt tot het prototype voor loop 2. Hiermee kunnen wij gaan ontdekken hoe het wordt ervaren en of het daadwerkelijk van toegevoegde waarde kan zijn voor de eerstejaars.

Persoonlijke interpretatie concept

Tips & tops individuele concepten

Het tweede prototype
Een bordspel waarin de speler meerdere routes kan doorlopen. Gaandeweg de gekozen route kunnen zij opdrachten uitvoeren die passen bij het doel dat zij willen bereiken. Dit doel is gebaseerd op de (leer)behoefte van de speler. Deze behoefte wordt door middel van een assessment vastgesteld. Spelers worden samen in een team geplaats op basis van de antwoorden die zij geven bij dit assessment. Zo creëer en speel je samen, waarbij je van elkaars leerproces leert.
Nadat een leerproces en een doel is bereikt kan de speler opnieuw een assessment afnemen en een nieuwe leerbehoefte vaststellen. Het spel kan met nieuwe medespelers opnieuw gespeeld worden.
Het spel wordt levensgroot op bizonyl zeil gemaakt, waarop ook met krijt gewerkt kan worden. Zo kunnen spelers samen bedenken, ontwerpen en realiseren. Zo raken zij bekend met de componenten van de opleiding en werken zij aan hun ontwikkeling en zelfontplooiing tot volwaardig CMD’er.
Loop 2 - Observe
Er wordt onderzocht hoe spelers het prototype ervaren, waarbij wij ons richten op het spelgedrag en fun-factor. Daarbij willen wij er op letten of de door ons bedachte CMD gerelateerde opdrachten goed aanslaan en passen bij de verwachting van de spelers.
Het spel is getest door vier studenten die momenteel het semester TMS volgen. De huidige eerstejaars zijn al te vaak benaderd voor het testen (ook door andere groepjes) en wij wilden hen niet verder belasten. Omdat iedere student een propedeuse heeft doorgemaakt kunnen andere CMD studenten ook waardevolle feedback geven.
Tijdens de test was direct merkbaar dat er met veel enthousiasme werd gespeeld, de spelers waren dan ook flink competitief. Voor het analyseren van de test is gekozen om een affinity map te maken. Het gemaakte beeldmateriaal is teruggekeken, waarbij open-codes op post-its zijn opgeschreven. Het team heeft samen de post-its gecategoriseerd en deze gevormde categorieën een titel gegeven. De resultaten vanuit de affinity map hebben geleid tot een conclusie en de beantwoording van de onderzoeksvraag van loop 2 .

Affinity map

Conclusie loop 2

LOOP 3
Het opdoen van kennis over de opleiding en opleidingsvorm wordt met het tweede prototype verduidelijkt. Het geeft de leerlingen de basiskennis mee zodat zij een totaalbeeld kunnen creëren van de verwachtingen en doelen van de studie CMD aan de HAN.
Nu is het zaak om de student nog meer aan te zetten tot zelfontplooiing. Pas wanneer studenten autonoom gaan handelen kan er gesproken worden over de eigen vormgeving van de leerweg. Zelfstandig handelen moet groeien en dat is alleen mogelijk door het te doen. Herhaling zorgt voor het verkrijgen van zelfvertrouwen en vertrouwen in het proces.
Studenten uitdagen middels CMD gerichte opleidingen draagt bij aan de zelfontwikkeling én de beeldvorming van de inhoud van de opleiding. Door opdrachten te verrichten die zijn ontworpen aan de hand van de vier richtingen in de hoofdfase krijgt de speler de kans om te ontdekken waar zijn/haar kracht ligt voor de toekomst.
Loop 3 - Make
Er moet allereerst met het team bepaald worden welke richting wij op gaan in deze derde loop. Na kort overleg is bepaald dat wij doorgaan met het tweede concept. De vorige test verliep zo plezierig dat iedereen ernaar uitkeek hier een verbeterslag in te maken. Er is eerder over gesproken om in de derde loop een combinatie te maken van het eerste en tweede prototype, een digitaal en fysiek spel. In een komende brainstormsessie met ideeënstroom moet uitwijzen of wij dit in dit stadium met de beschikbare tijd nog weten te visualiseren en te ontwerpen. De ideeën die worden opgedaan zijn omgezet in een testbaar concept, ter versterking en uitbreiding van het eerdere prototype uit loop 2.
Voor de uitbreiding van het tweede concept worden 'design challenges' toegevoegd. Deze challenges worden verspreid tussen de al bestaande tegels en dagen de spelers uit om als CMD'er te ontwerpen. Er is een voorbeeld casus en design challenge gemaakt. De 4 design challenges worden gekoppeld aan een casus. Het spel zal meerdere casussen bevatten. Zodra je met meerdere teams het spel speelt kiest ieder team een eigen casus en hanteert deze tijdens het ontwerpen in de design challenges. Ieder team heeft zijn eigen casus zodat zij zich beter focussen op hun eigen ontwerpproces en niet kunnen spieken bij andere teams. Daarnaast kan je voor gemak kiezen en een casus selecteren waar je affiniteit mee hebt óf voor een uitdaging gaan en buiten je comfortzone treden. En het grootste voordeel is toch wel dat je met meerdere casussen het spel vaker kan spelen zonder dat je uitgekeken raakt op steeds dezelfde casus.

Ideeënstroom

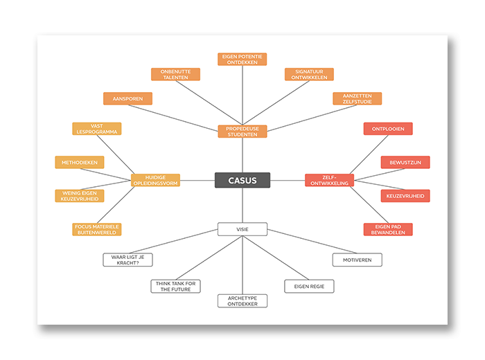
Casus & design challenge
Loop 3 - Observe
De design challenge (oftewel het prototype) wordt getest om te achterhalen of de opdrachtomschrijving duidelijk en uitvoerbaar is. Wij willen graag weten hoe het wordt ervaren en welke verbeterpunten van belang zijn voor de definitieve prototype van dit ontwerppracticum.
Omdat de eerstejaars studenten niet beschikbaar waren voor de test hebben wij besloten een aantal peers van dit semester te benaderen om ons prototype alsnog te kunnen testen. Zij kregen de design challenge voor zich en mochten deze opdracht naar eigen inzicht uitvoeren. Voor het vragen naar feedback is zijn vooraf bewust geen vragen opgesteld. Deze vragen zijn ter plekke geformuleerd naar aanleiding van het verloop van de test. Alle resultaten zijn verzameld en de kern wordt uitgeschreven.
Bij test hebben de peers ons voorzien van waardevolle feedback. Zij konden de design challenge op een andere manier belichten, waardoor wij nieuwe inzichten kregen. De opdrachtomschrijving was over het algemeen helder, maar de opbouw ervan wekte verwarring. De tips voor tijd onderaan zijn opgevat als checklist en daarbij hebben de peers de vereiste mindmap niet gemaakt, ondanks onze vraag of zij voldeden aan de opdrachtomschrijving. Dit kan in een volgende versie wellicht aangescherpt worden.

Schetsen peers - gemaakt tijdens de test

Peer feedback
Loop 3 - Make
Het is nu zaak om de bruikbare feedback zo volledig mogelijk toe te passen in het uiteindelijke ontwerp van deze derde loop. Ook moeten de nog ontbrekende onderdelen, zoals de design challenges en spelregels nader vastgesteld worden. Voor dit laatste worden de spelregels van Party & Co als voorbeeld gebruikt. Het definitieve prototype wordt gereed gemaakt, zodat het in het groot geprint kan worden.
Er zijn verschillende casussen gemaakt om een meer inzicht te geven in hoe deze game in zijn totaliteit werkt en wat de mogelijkheden zijn. Tot slot is er bepaald hoe AR toegevoegd wordt in het spel en is het prototype voor loop 3 ontworpen tot zijn definitieve vorm, waarbij het fysieke en digitale aspect worden samengebracht.

Alle casussen

Design challenge - Interaction design

Spelregels

Toevoeging AR
HET EINDRESULTAAT
Een voorbeeld van hoe de tegels van het spel neergelegd kunnen worden. Doordat alles zo groot is en zelf samengesteld worden spelers uitgenodigd echt onderdeel te zijn van het spel. Het kinderlijke in de mens wordt aangewakkerd en zodra deze naar voren komt worden emoties meer aangesproken tijdens de speelervaring.
Bij dit derde prototype wordt de speler uitgedaagd zichzelf neer te zetten als CMD'er en hier naar te handelen. Op zoek te gaan naar de eigen interesses en signatuur. Naast de zelfontwikkeling en expressie komt ook de opleidingsvorm en theorie aan bod. Dit complete pakket geeft de beginnende student een steun in de rug. Een stabiele fundering voor de gehele studieloopbaan.

Het eindresultaat
